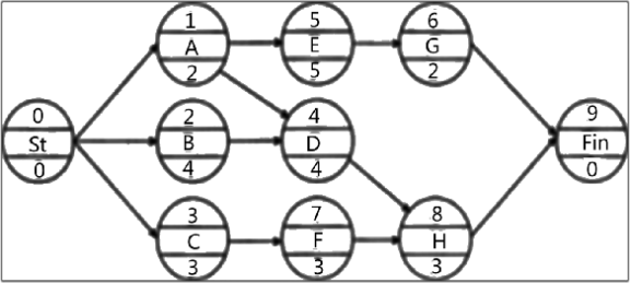
某工程单代号网络图如下图所示,正确的说法是( )。
2022-02-03 21:03 深圳人事考试网 来源:广东华图教育
单选题某工程单代号网络图如下图所示,正确的说法是( )。
A.工作D的ES为2
B.工作G的FF为2
C.工作H的FF为1
D.工作F的FF为1
参考答案:B
[华图教育答案解析]:首先要找到关键线路,关键线路为持续时间最长的线路,计算出总工期11。工作D的最早开始时间为4,A错误;求自由时差时,从最后向前推,仍然按照双代号网络计划的计算办法,G工作的自由时差,等于紧后工作最早开始时间-本工作的最早完成时间=11-9=2;依次求H和F工作的自由时差。H的自由时差=11-11=0;F的自由时差=9-6=3.
以上是关于某工程单代号网络图如下图所示,正确的说法是( )。 的参考答案及解析。详细信息你可以登陆深圳公务员考试网。如有疑问,欢迎向华图教育企业知道提问。点击咨询>>>
知识点一点点得积累,那么作为解决问题来说,检验标准就是做题了。
做题演练,让知识点更加牢固,也可以在这知识点的海洋里自由地鱼跃。
不放过每次的实战!加油!
找考试题目使用:搜答案神器(https://shenzhen.huatu.com/tiku/)
特别说明:深圳华图题库系统旨在为考生提供高效的智能备考服务,全面覆盖公务员考试、事业单位、教师招聘、职业资格、医卫类、计算机类等领域。拥有优质丰富的学习资料和备考全阶段的高效服务,助您不断前行!关注深圳华图教育微信szhuatu,政策问题实时答,考试信息不漏看。
华图题库平台所收集的试题内容来源于互联网,仅供学习交流使用,不构成商业目的。版权归原作者所有,如涉及作品内容、版权和其它问题,请与我们取得联系,我们将在第一时间处理,维护您的合法权益。
(编辑:深圳华图)



